2025国家社科基金重大项目揭晓,302个项目中竟暗藏这些关键信息
来源: 作者: 日期:2026-01-08
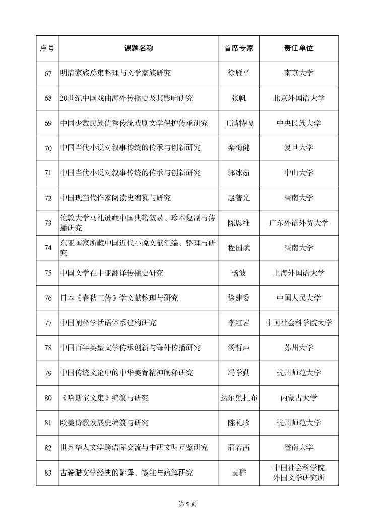
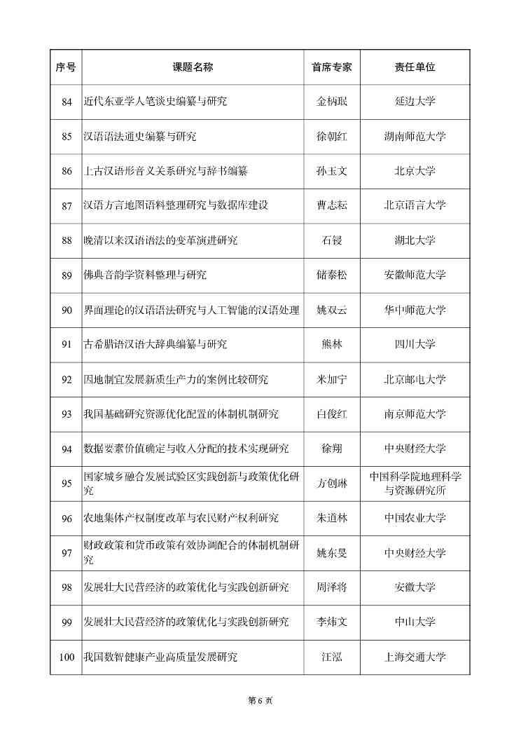
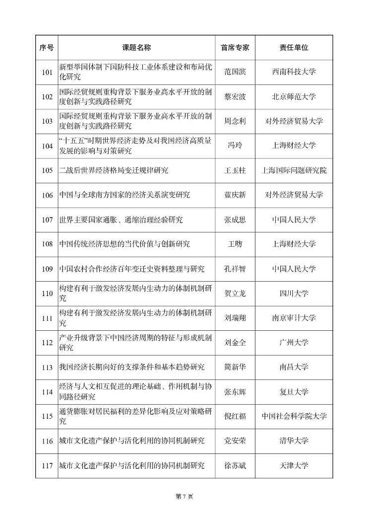
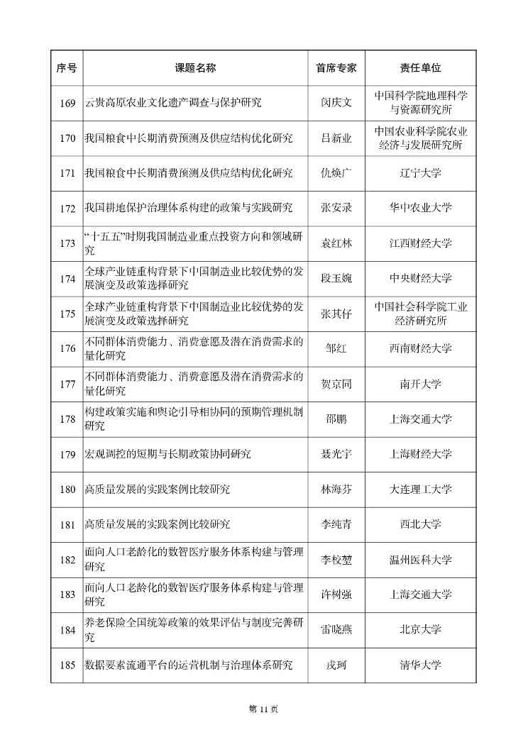
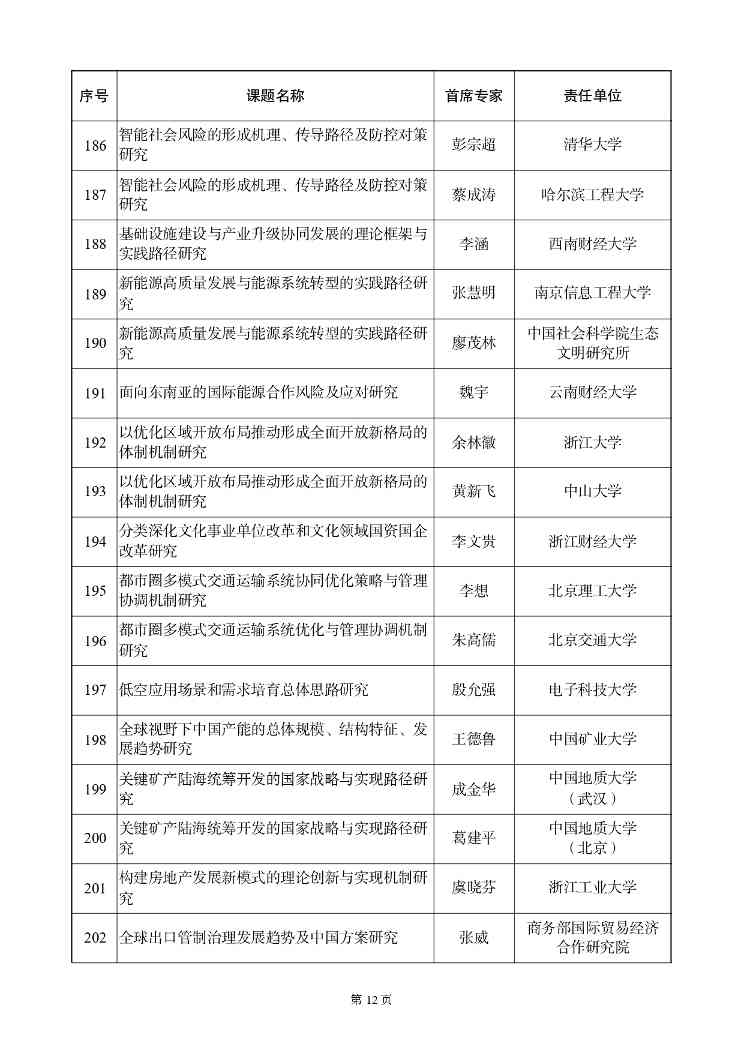
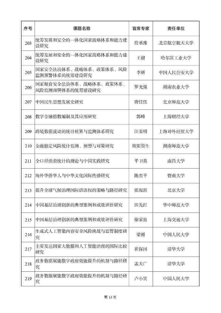
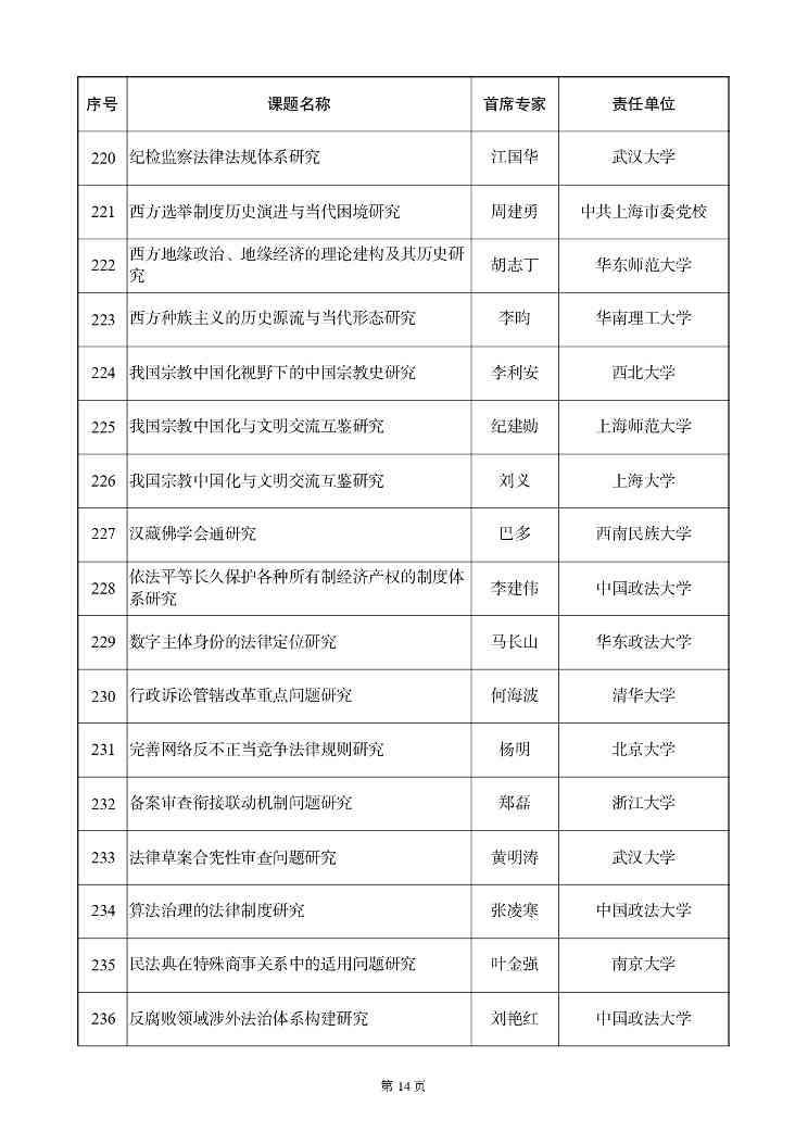
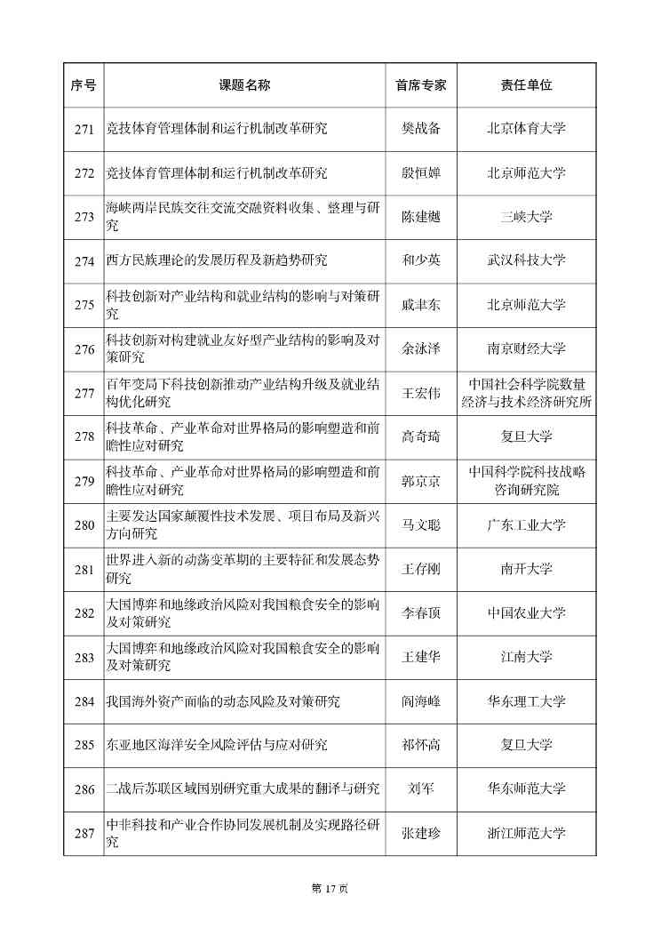
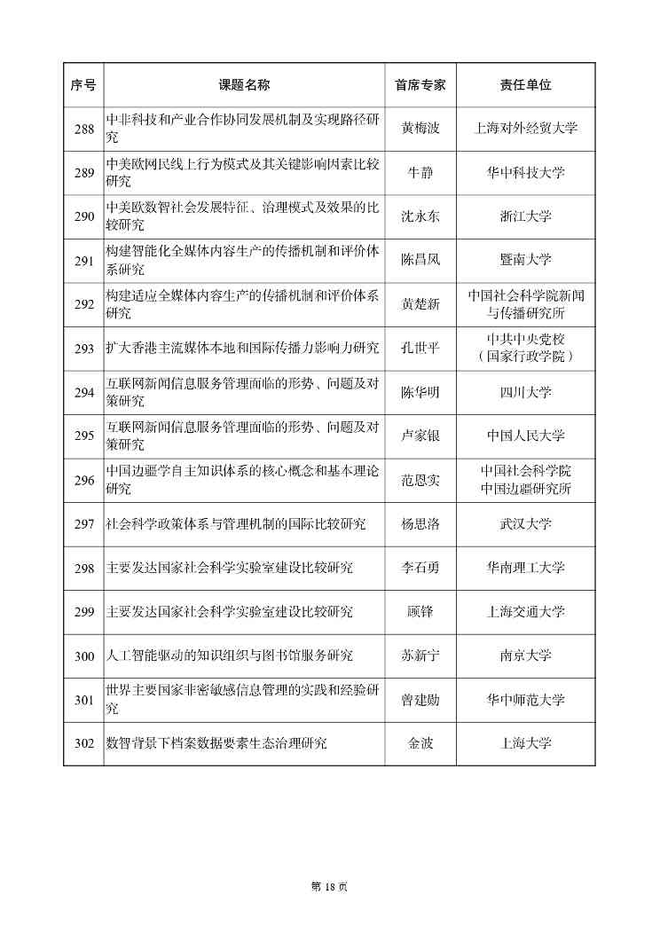
12月6日,全国哲学社会科学工作办公室官网发布《2025年度国家社科基金重大项目立项名单公示》,本年度共有302个项目拟立项。

根据《2025年国家社会科学基金重大项目招标公告》,本批次重大项目共发布315个招标选题。除方向性选题外,每个招标选题原则上确立1-2项中标课题,资助额度为每项60-80万元。如获中标,将在立项两年后进行中期检查评估,对研究进展顺利、阶段性成果丰硕且后续研究中存在较大经费缺口的项目择优予以滚动资助。


















相关文章
- 2026-01-07 5到10年打造战略高地,中国卓越工程师培养竟要这样颠覆传统
- 2026-01-07 卓越工程师培养改革三年,竟然藏着这些颠覆传统的秘密
- 2026-01-07 海南高校教学成果奖揭晓,这10个特等奖项目竟然都聚焦同一战略
- 2026-01-07 卓越工程师培养改革座谈会召开,丁薛祥强调加快建设规模宏大的卓越工程师队伍
- 2026-01-07 全球教育界达成共识,未来课堂竟然这样颠覆传统教学
