国家社科基金重大立项公示,竟有302个项目能获得百万资助
来源: 作者: 日期:2026-01-13
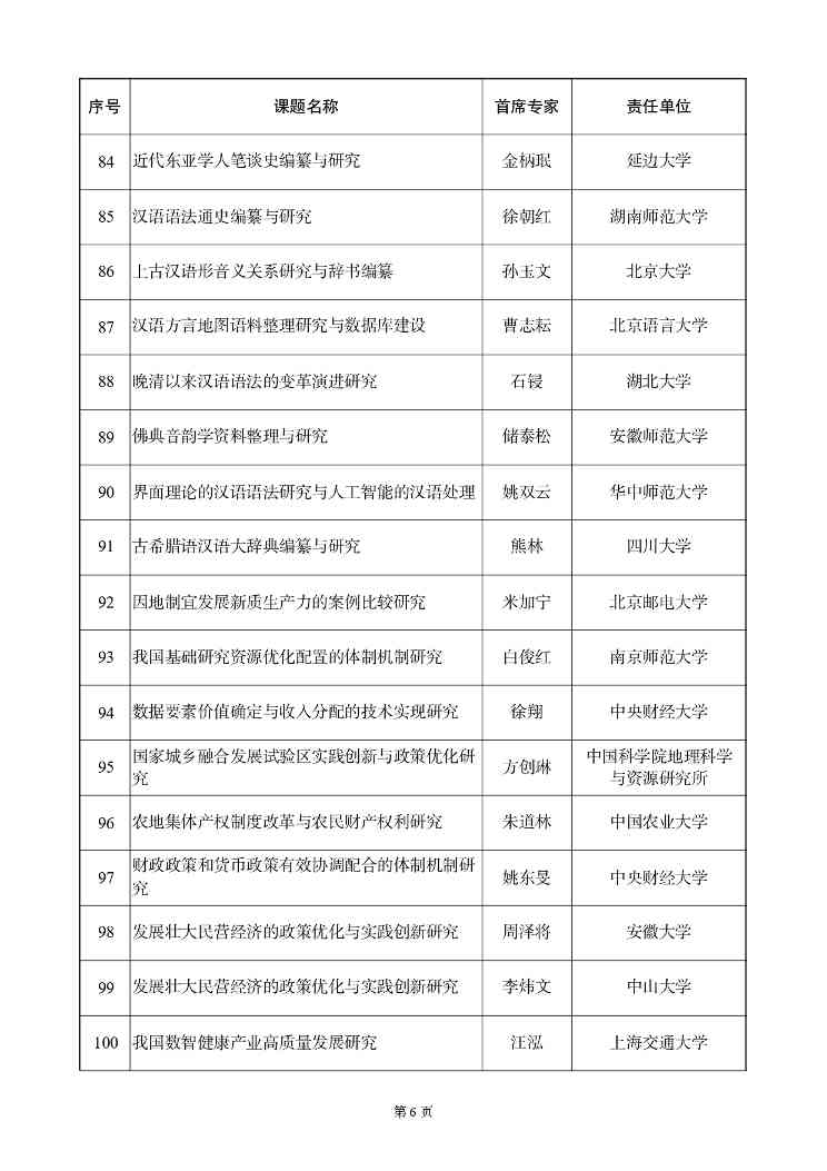
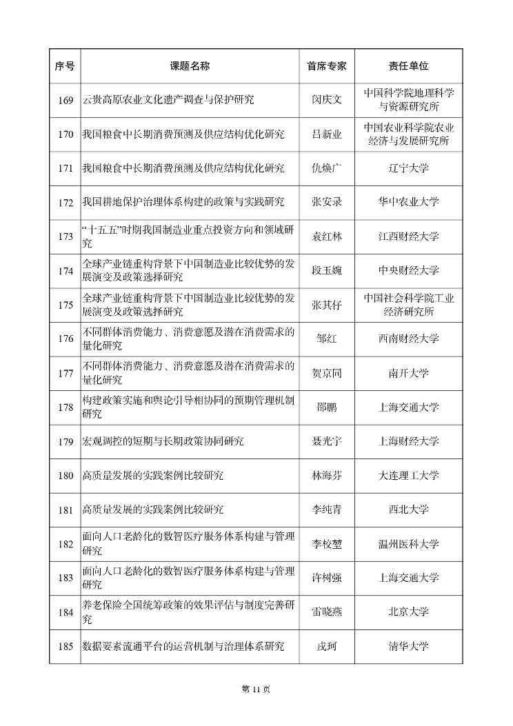
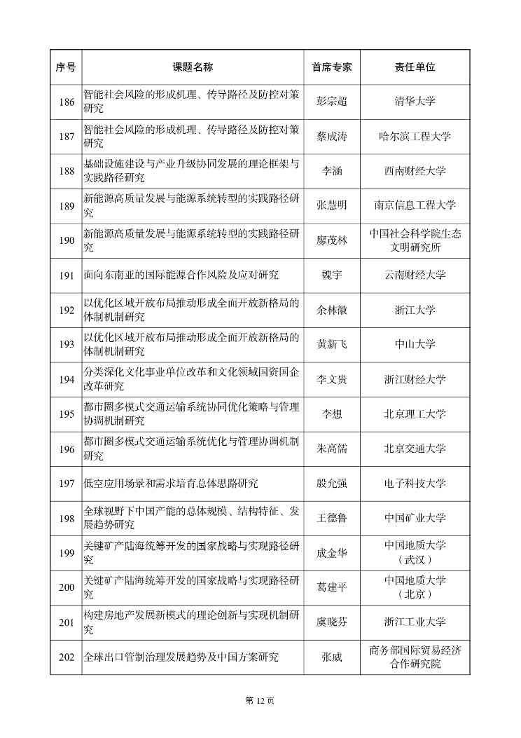
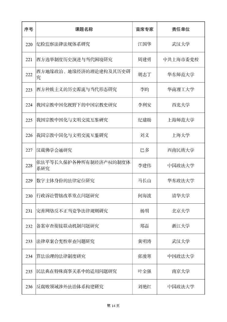
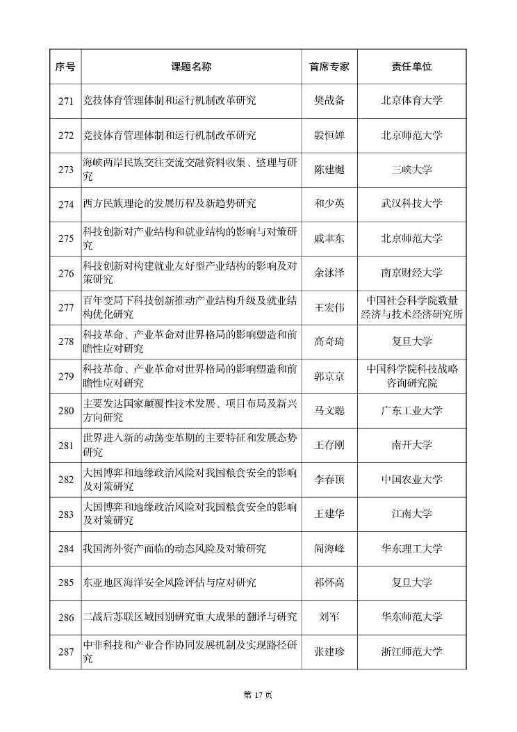
12月6日,全国哲学社会科学工作办公室官网发布《2025年度国家社科基金重大项目立项名单公示》,本年度共有302个项目拟立项。

根据《2025年国家社会科学基金重大项目招标公告》,本批次重大项目共发布315个招标选题。除方向性选题外,每个招标选题原则上确立1-2项中标课题,资助额度为每项60-80万元。如获中标,将在立项两年后进行中期检查评估,对研究进展顺利、阶段性成果丰硕且后续研究中存在较大经费缺口的项目择优予以滚动资助。


















相关文章
- 2026-01-13 从副区长到大学校长,这位70后教授的履新之路为何引人关注?
- 2026-01-13 国家社科基金重大立项公示,竟有302个项目能获得百万资助
- 2026-01-13 河南教育科技大动作,竟然要这样培养顶尖人才
- 2026-01-13 广东人才战略大升级,这3个培养计划将改变你的未来
- 2026-01-13 山东教育大动作,没想到这些学段将逐步免费
